
METHODOLOGY FOR HAZARD IDENTIFICATION (HAZID)
|
Client: M/s ___ Title:METHODOLOGY FOR HAZARD IDENTIFICATION (HAZID) |
|||||
|
|
|||||
|
22/04/2024 |
2 |
Final |
AM |
SS |
YSG |
|
29/02/2022 |
1 |
Final |
MK |
RB |
|
|
Date |
Rev |
Remarks / Revision Summary |
Prepared |
Checked |
Approved |
|
HSE RMSPL |
|||||
|
REVISION RECORDS |
DISCLAIMER
This methodology has been prepared on behalf of and for the exclusive use of M/s ___ and is subject to and issued in accordance with the contract between M/s ___ and HSE Risk Management Services Private Limited. HSE Risk Management Services Private Limited accepts no liability or responsibility whatsoever for it in respect of any use of or reliance upon this Methodology by any third party.
Copying this Methodology without the permission of M/s ___ or HSE Risk Management Services Private Limited is not permitted.
Proposed Methodology
- Introduction
HAZID (Hazard Identification) is a technique for early identification of potential hazards and threats from a project, plant, or a plant modification. It is therefore likely to be the first formal HSE-related study for any new project. The major benefit of HAZID is that early identification and assessment of the critical HSE hazards provides essential input to project development decisions. This will lead to safer and more cost-effective design options being adopted with a minimum cost of change penalty.
- Methodology
Prior to start of the HAZID study, an introductory session with the following steps shall be convened.
A short biographical sketch by each team member that identifies his/her skills and experiences.
- The Facilitator with the help of Project Engineer/Process Representative, if necessary, will identify the various project/plant areas and within them sub-parts presenting a homogenous hazard profile
- A presentation of the purpose and scope of the HAZID study shall be made by the Facilitator to focus the efforts of the team members
- A presentation is made by the Facilitator of the methodology to be used in the HAZID study. This establishes a common starting basis for the team that is necessary to conduct an effective HAZID study.
- The parameters of the Risk Matrix shall be presented to the team for subsequent use in the qualitative risk assessments of the hazards identified during the HAZID review.
- Depending on the stage of the project, the Process /Project Engineer shall detail an overall explanation of the plant/unit’s process so that all team members have a clear understanding of the basic operations of the plant. This also acquaints the team members with typical scenarios that may lead to a hazardous condition.
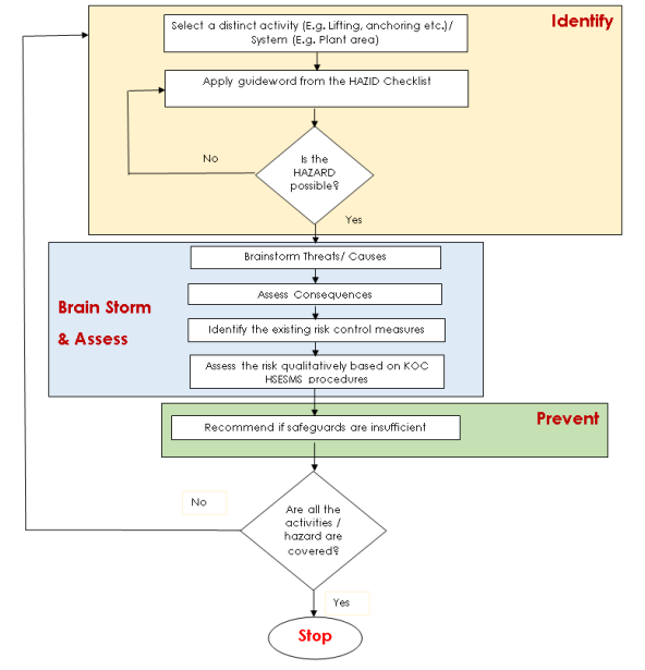
Methodology adopted for HAZID study as per following principal steps;
- Select the appropriate section/area of the plant.
- Define the design intent of the area and process conditions.
- Select the first/next Hazard Category (Refer Appendix I).
- Apply the first/next guide word, which when combined with the Hazard Category will give the hazard scenarios (Refer Appendix I).
- Determine (by brainstorming) all the potential causes of the hazards.
- Agree on the credibility of each cause.
- Assess the consequences of each cause; assess the protection and the prevention provided against the causes and its consequences.
- Assess the likelihood of each hazard.
- Assign a risk level for each hazard using the Risk Assessment Matrix. Standard Controls in place and all safeguards considered in the design shall be accounted while assigning the risk level.
- Agree on a recommendation for action or further consideration of the problem (if applicable).
- Apply the next guide word (relevant to the selected Hazard Category).
- Apply the next Hazard Category until they have all been considered.
- Switch to the next area of the plant /project until the whole study area has been examined.

Figure 1: Schematic approach for HAZID
<br>
- Guideline Used for HAZID Study
- IS 15656 (2006) “Hazard Identification and Risk Analysis-Code of Practice”
- Guideline for Engineering Design for Process Safety by CCPS, AICHE
- A Guide to Hazard and Studies” published by the Chemical Industries Association Limited, London, 1979 (prepared initially in ICI).
- “Guidelines for Hazard Evaluation Procedures “, CCPS, AICHE
- Chemicals “European Chemicals Agency “Number
- Any other National and International Guideline Recommended by Client.
- Software to be used
- PHA Pro version 8.1 software.


